In today's digital age, dating apps have become an increasingly popular way to meet new people and build relationships. If you're interested in creating your own dating app, it can seem like a daunting task. However, with the right knowledge and tools, it's actually quite feasible to build a successful dating app in 2023.
In this blog post, we'll walk you through the process of creating a dating app, from idea to launch.
Whether you're a seasoned developer or a complete newcomer to app creation or maybe a startup owner trying to get an idea on how a dating app is developed, this guide will provide you with the information you need to get started.
With many businesses looking to leverage the current situation, many app development companies are wondering about how to make a tinder app and explore the market as well. It all starts with building a dating app MVP that redefines the way users create Tinder account and explore a dating app like Tinder.
And if one is to talk about the dating apps available, tinder has hit the right chord amongst the youth with a lot of people finding it easy to connect online over a dating app.
In September 2022, e-dating market leader Tinder gained over 6.2 million downloads from global users across the Apple App Store and the Google Play Store. In 2021, Tinder accumulated a whopping 67 million installs from users worldwide.
Check out this image that demonstrates a yearly growth of Tinder usage across all users:

Source: Statista
Therefore, most mobile app businesses would first approach understanding how to make a Tinder app as a tried and tested growth plan, which raises the demand for making an app like Tinder.
For those who know how to make a dating app, they offer greater customization to meet the local market demands and put forward an app plan that works for the defined audience.
Now, when it comes to making a dating app, there are a few considerations very necessary for the app makers. It is best to consider:
If you think it is worth knowing how to make a tinder app, then considering the above-listed concerns make sense. Let’s begin by addressing the important elements of developing a dating app like tinder.
KeyDevs Technologies is a leading dating app development company, helping startups build successful applications with the latest technologies and expert teams.
So, If you're planning to build an advanced dating application for your startup, get in touch with us.

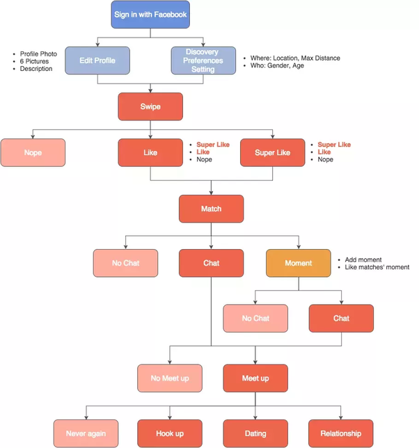
Creating a user profile is the basis of all features in any dating app. The authorization option with any existing social media profile is a great way to enable access to users without having an app remember the login credentials every time a user logs in. It is the way to create a tinder account without any hassles — quick and smooth.
The profile feature may also include space for users to provide additional information that can be useful for creating an ideal match. It may consist of things like bio, dating preferences, food choices, travel goals, lifestyle, and habits, etc. which ensures making an engaging app that works best for the purpose.
Like most apps, when making an app like Tinder, you can also feature a dedicated onboarding experience that showcases the app’s critical functionalities to the users.
Many dating apps also involve Instagram integration features that can showcase your pictures on Instagram along with your plan to make a dating app (provided your account is open). Moreover, users can visit the Instagram profiles of the other and check out the prospective partner’s likes, dislikes, tastes, lifestyle, etc.

One of the fundamental backbones of your Tinder-like application development is the feature of geolocation. The base of this app is to find people nearby within the proximity of, say, 100 miles. When you onboard your app development team to make a dating app, ensure that they implement the Geolocation API and Core Location.

Source:medium.com
If you are creating it for Android, your app developer will be using the android location package and MapView classes, while for iOS — the CLLocationManager class and Map Kit framework shall apply.
The user location allows them to see the proximity within which one needs to find a match. Moreover, it is possible to add more location-specific features if your developers know how to make a dating app which includes social activities like how often your prospective date visit bars, coffee shops, etc. in the neighborhood.
One of the most critical dating app features is that of search discovery. Meaning, the tinder app allows users to approve or disapprove certain people based on filters like location, age, gender, distance, preferences, etc.

Though this is the premium feature of Tinder that allows people to match with anyone in any location, the basic you can do is within the same city.
Tinder app lets you connect with potential matches that are in the range of around 100 miles from the existing location. The discovery settings in the Tinder-like dating app can help you alter the distance preferences, allowing you to broaden or narrow your scope of search results.
Tinder allows all genders to use its app and connect to any gender of their preferences wherein the discovery setting enables users to include their gender info coupled with sexual preferences.
The minimum age to sign up for Tinder is 18 years. Once logged in, users can change the age settings in the discovery option to select the age range preferences in a sliding scale UI.
Sign the NDA and discuss your dream app project with us, and we will adhere to a timeline.
TALK TO US NOW!The essential feature when you prepare to make a dating app is the ability to approve or disapprove of a prospective match based on the image, profile details, and preferences. The matchmaking happens when both the users swipe right to each other as left swipe means ‘no’ to a particular user.
Remember, many apps like Tinder monetize the swiping feature, giving only a limited number of swipes in a day. For instance, an average user may have 20 swipes a day while a premium one can have unlimited, or a user may buy more swipes. This means increasing the probability of getting matched.
While it was one of its premium features, Tinder made the Passport™ feature free from April 30 to enable users to connect to broader matches amidst the pandemic-forced lockdown. It lets one change the location temporarily, facilitating users to connect to matches across the world. Since most wouldn’t be meeting each other physically, Tinder Passport can help prospective dates connect virtually.
This is one of the next essential features after the swiping one as the couple having a mutual interest in each other. Therefore, the first thing for the user to have is a match. And once it is done, the chat options also offer to send BitMoji and GIFs to keep messages interactive.
Receiving notifications can be implemented via the interaction of your application with Apple / Google servers. The server sends push notifications to the app. To make a dating app having similar functionality, your app tinder app developer can use FCM (Firebase Cloud Messaging) for Android and APN (Apple Push Notifications) for iOS.
The aim is to send the user the messages they want to receive exactly. For example, if you talk to someone, the alerts may be linked with a new message received from that person they have been talking to.
The issues when you decide to create an app like Tinder are far more personal when it comes to dealing with user issues. If a particular user chooses not to receive a message from another user, then they can block the users. This is to ensure that the chatting does not reach the point of harassment.
Also, such a feature is necessary for app users to ensure their privacy and safety to improve the dating experience.
As mentioned above, the swiping features are limited, and one of the ways to generate revenue. For instance, the swipe surge feature generated 15x user activity. Ultimately, both the premium options – Tinder Plus and Tinder Gold improved the matchmaking ability of users by 250%. There are also many other ways to generate revenue from dating apps like Tinder which includes rewind last swipe, turning off the ads, location change, etc.

Your tinder app developer will have the In-app Billing API for Android and use the Store Kit framework for iOS.
The Dating App algorithm is a two-way process.
The first part involves mapping the user’s real-time location to find potential dates. The location-based algorithm considers the distance between two users that widens or shortens the distance based on the possibility to meet in real life.
It boasts a location-based display that considers meeting between two people more possible if they are located nearby. There are some predefined outcomes that occur once a user triggers a particular activity.

Source: quora.com
The first part needs to be precise for the second part of the algorithm to function effectively. There cannot be any issues with the location-based algorithm while implementing evolving techniques for the second part. The secondary algorithm may be based on any of the critical features – likes a profile gets, interaction with the matched dates, etc.
The secondary algorithm for a tinder-like app will depend on how the matches happen and whether the good-looking person with a complete profile can be ranked higher and shown to as many people as possible. Note that such algorithms may take personal details, preferences, etc. into consideration, and therefore, it is easy to implement them.
Then there are other tailored algorithms varying for each dating apps where it groups people in a small bunch based on how they interact and behave within the app. The scoring system may well take this algorithm into account and help people on the backend to tie similar-behaving people together.
As we speak of the algorithm, it is essential to note that there is no perfect dating app algorithm as it gets nearly impossible to predict individual preferences and behavior.
Creating a tinder-like app would require you to have the right team in place. Therefore, one needs to hire a top tinder app development company having experience in dealing with such apps along with putting the right technology to use.
The first thing is to have the right team in place while also considering their location. The development cost may shoot up when you hire app developers for tinder from the USA or Western Europe. But more importantly, you’d need full-time, dedicated tinder app resources that have a project manager reporting every sprint to you regularly.
A typical tinder app development team would include the following:
Taking this into consideration, let's find out how much it costs to build a Tinder clone.
Apart from leveraging the first-mover advantage, Tinder’s UX and UI also plays a critical role in its success. The world of dating apps will require you to stay unique in terms of app design and UX.
True, you cannot fit an app into everyone’s expectations when it comes to offering a perfect template. The UX design will require the designers to step into the users’ mating patterns, the human psyche, and social norms.
It all boils down to inducing a user to tap and interact in a way just like how a UI designer has planned in the wireframe. Ensure the app is not loaded with so many graphics and buttons while onboarding users and limiting options to three or four.
Learn more
why we emphasise on UI/UX for dating apps?When you decide on how to create a dating app, you will consider every feature through the three filters – fun, engaging, and easy. An ideal UI design would consider the elements that bring value to users and blend cohesively with the critical features around it with utmost simplicity.
Creating a Tinder-like dating app will require tight integration of design and API with the app. Ensure having a RESTful API that helps to connect a web server to any web-based client.

Source: thinkmobiles.com
You can blend it with the real-time API that enables faster data transfer within and through the app.
This is an actual stage that requires the right focus and expertise for creating a dating app. The native development stage will use the SWIFT, Object C, or Java languages. Tinder sets a high standard for user navigation and swipes, so note it should be pleasant and working when trying to add a unique touch. Remember, Tinder was initially launched only for iOS, and it remained so for two years before offering its services on Android.
There are mandatory app features for Android, iOS, or some other platform that you choose to launch your app on. It must include user registration, creating tinder accounts, matching mechanisms, messaging and geolocation. Today’s dating apps are built using Google’s flutter to respond to inputs faster.
Ultimately, the choice of development can significantly change the dating app costing and timeline which can range from 1000 hours to 2000 hours of development.
The front-end features require only users to interact, but much technology goes into creating and running an app. A typical technology stack for developing a tinder-like app will include – HTML5, JavaScript, and Python working as a core programming language coupled with the AWS Mobile platform that creates and tests mobile apps.

As discussed, the location feature is quintessential to Tinder, and therefore a dating app must utilize the GPS of a smartphone or render data from a wi-fi network connection. For this, your tinder app developer may choose Mongo DB and Redis as both offer scalable database environments.
You can also choose to opt for the Mapbox which is an open-source platform for designing custom maps. As a part of security, you can also add the GoDaddy SSL certificates to ensure secure in-app purchases.
We have successfully crafted a brilliant speed dating app in the past and a plethora of other social apps that keep users glued to their screens.
If you are still wondering how to make an app like Tinder, then it is best to talk to our experts at KeyDevs Technologies for dating app development services who can help you start in the right direction.
How About Making a Local Tinder like Dating Mobile App?
Talk To Our Experts Now